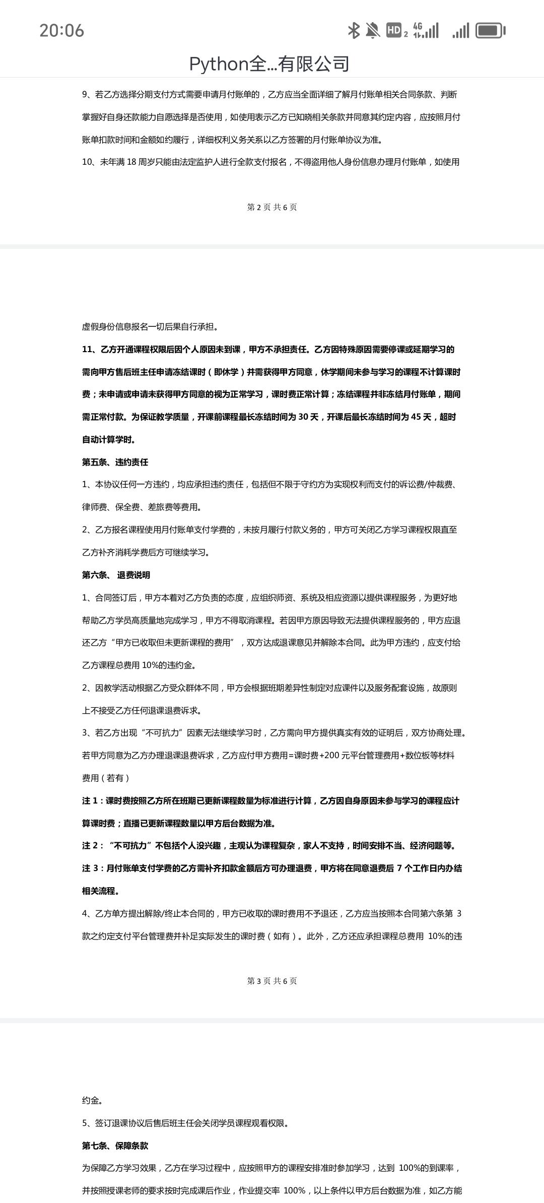
请帮我确认一下合同中是否存在不合理的地方,如果不上征信是可以一直冷处理吗,就不论对方如何恐吓我
ZDX2XVH1 发布于 阅读:301
](https://ts01.xiaobaodun.com/content/uploadfile/202504/e8af1746014811.jpg)](https://ts01.xiaobaodun.com/content/uploadfile/202504/a8771746014787.jpg)](https://ts01.xiaobaodun.com/content/uploadfile/202504/35291746014718.jpg)](https://ts01.xiaobaodun.com/content/uploadfile/202504/35291746014688.jpg)
消保盾投诉咨询平台声明:
1. 除非另有注明,本页内容均由平台用户发出,不代表消保盾立场。
2. 消保盾既有免费服务,也有收费服务。消保盾所有收费服务的收款账户均为【北京消保盾科技有限公司】的对公账户或对公收款码,凡以消保盾公司名义收费,要求支付至私人账户或私人收款码的收费行为均为诈骗,请务必确认收款方名称。
3. 若您认为本页内容存在不实或诬陷诽谤等情形,侵害了您的权利,请您根据现有法律规定发邮件至kefu@xiaobaodun.com投诉,消保盾将根据现有法律规定依法处理。
收到3条评论

消保盾管理员 2025-04-30 20:13
你提交的合同是纯粹的服务合同,与是否上征信无关。建议你再结束下方的指导,判断你下你对应的分期是否上征信https://url.xiaobaodun.com/2.html,如果不上征信,除非是法院给你发传票,说你被起诉了,都不建议理会
回复
ZDX2XVH1 2025-04-30 20:27
@消保盾管理员:我的意思是我已经知道他不上征信了,我在银行app和云闪付上查过两次了,我只是想知道合同是否有不合理的地方
回复

消保盾管理员 2025-04-30 20:29
@ZDX2XVH1:肯定不合理
回复