想咨询该个人信息授权合同怎么解除,解除不了的话我要怎么办
dBbBO9vK 发布于 阅读:269
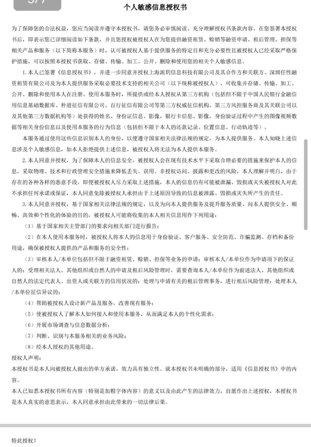
](https://ts01.xiaobaodun.com/content/uploadfile/202504/49261743478660.jpg)
尊敬的消保盾各位大佬,上午好!希望能麻烦大家百忙之中帮我分析一下这一份个人信息授权书,我想知道这一份合同对我会有什么影响,我应该注意什么,以及后续我该如何撤销这一份合同,如果撤销不了我应该怎么办🌹🌹🌹🌹🌹🌹🌹🌹🌹🌹🌹
消保盾投诉咨询平台声明:
1. 除非另有注明,本页内容均由平台用户发出,不代表消保盾立场。
2. 消保盾既有免费服务,也有收费服务。消保盾所有收费服务的收款账户均为【北京消保盾科技有限公司】的对公账户或对公收款码,凡以消保盾公司名义收费,要求支付至私人账户或私人收款码的收费行为均为诈骗,请务必确认收款方名称。
3. 若您认为本页内容存在不实或诬陷诽谤等情形,侵害了您的权利,请您根据现有法律规定发邮件至kefu@xiaobaodun.com投诉,消保盾将根据现有法律规定依法处理。
收到1条评论

消保盾管理员 2025-04-03 15:33
这只是一份所谓的信息授权书,看内容有暗示上征信的意思,但是根据消保盾的经验,这个应该只是为了让你有这种误解,实际上应该不上。如果需要准确判断,请提供全套合同或对照https://url.xiaobaodun.com/2.html自行判断。
回复